
青海省民政厅 青海省财政厅
关于实施向中度以上失能老年人发放
养老服务消费补贴项目的通知
青民发〔2026〕2号
各市(州)、县(市、区)民政局、财政局:
为贯彻落实好《民政部 财政部关于实施向中度以上失能老年人发放养老服务消费补贴项目的通知》《民政部办公厅 财政部办公厅关于全面启动实施向中度以上失能老年人发放养老服务消费补贴项目的通知》《青海省进一步提振和扩大消费若干政策措施》等文件精神,提高失能老年人生活质量,减轻家庭照护压力,促进养老服务消费。现就青海省向中度以上失能老年人发放养老服务消费补贴工作通知如下:
一、补贴内容
以县域为单位,统筹财政资金,对符合条件的中度以上失能老年人发放养老服务消费补贴。
(一) 补贴对象。经统一评估为中度、重度、完全失能等级的老年人(以下简称中度以上失能老年人),且购买居家、社区、机构养老服务的服务地址在青海省境内。
(二) 补贴形式。补贴资金通过民政部“民政通”(含小程序、APP),以电子消费券形式向中度以上失能老年人发放。
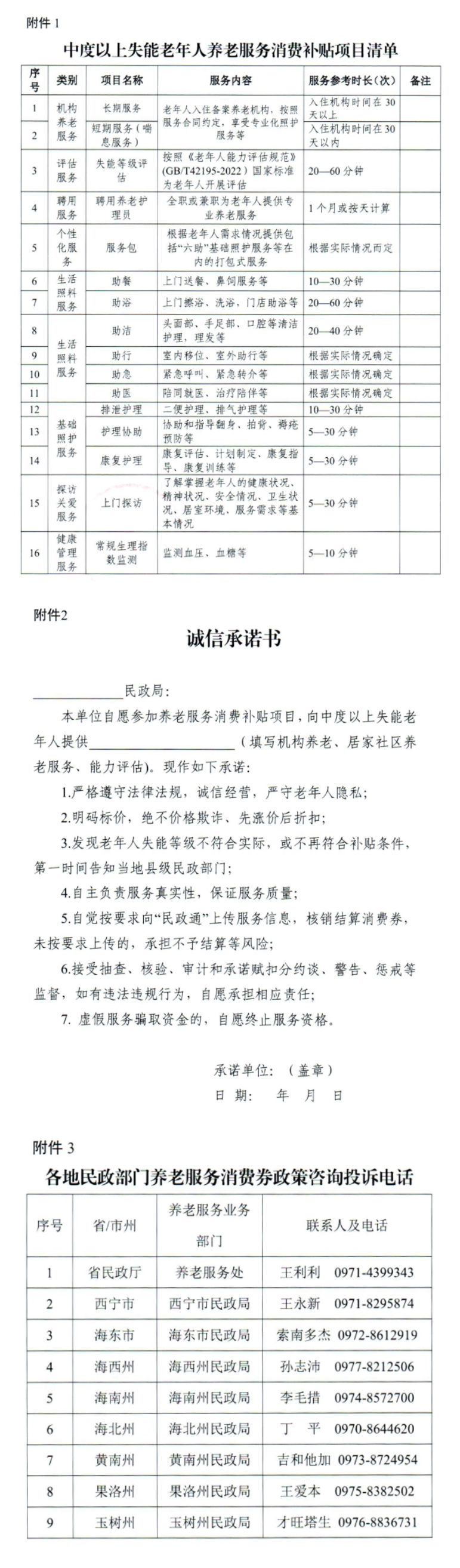
(三) 补贴项目。包括居家、社区、机构养老服务,具体参见《中度以上失能老年人养老服务消费补贴项目清单》(见附件1)。实施过程中,将根据民政部、财政部要求适时进行调整。
(四) 补贴标准。老年人能力评估电子消费券为一次性消费券,老年人经评估为中度及以上失能的,其评估费用可通过能力评估电子消费券予以抵扣,抵扣额度为每人100元,评估费用超出消费券部分由评估机构承担;老年人经评估为轻度失能或能力完好的,其评估费用由老年人自行承担。居家养老服务、机构养老服务(含床位费、护理费和伙食费)分别按照自付金额的50%、40%进行折扣,每人每月累计不超过800元。电子消费券可以对补贴项目范围内的个人自付的养老服务消费金额予以抵扣。享受补贴者不再区分失能等级,不得折现,仅可通过“民政通”购买养老服务。中度以上失能老年人正在享受长期护理保险待遇的,对于其符合此次补贴项目范围内的养老服务消费金额,扣除已享受的长期护理保险待遇后,个人自付部分可通过电子消费券按规定比例予以抵扣。
(五) 实施期限。2026年1月1日至2026年12月31日。
二、补贴流程
养老服务消费补贴依托“民政通”实施,主要包括申请、发放、核销、结算等环节。
(一) 补贴申请。老年人或其代办人(含老年人配偶、子女、其他亲属以及村、社区工作人员,养老服务机构工作人员等)按照自愿原则,通过“民政通”(含小程序、APP)线上注册个人账号,并提交领取养老服务消费补贴的申请。
(二) 能力评估。本通知印发前,享受青海省政府购买养老服务补贴人员中于2024年7月1日之后评估为中度以上失能老年人的,直接由省级老年人能力评估系统将评估结果推送至“民政通”,该部分老年人可直接申领电子消费券。本通知印发后,有意愿申请养老服务消费补贴且缺少有效评估结果的,需通过“民政通”提交申请评估。第三方专业评估机构依据《老年人能力评估规范》(GB/T42195—2022)开展老年人能力评估工作,并将评估结果同步录入青海省老年人能力评估系统。评估机构在规定区域内不得参与消费补贴服务,不得与服务机构(企业)有控股、控制等实质性利害关系。
(三) 补贴发放。县级民政部门应及时受理审核老年人申请,对符合要求的中度以上失能老年人,“民政通”在5个工作日内向其个人账户发放当月电子消费券(当月提出申请时不足5个工作日的,经审核后自次月起发放),后续每个自然月第一天发放,当月有效,次月失效。失能等级发生变化不再符合补贴条件的,老年人、代办人或服务机构(企业)应及时通过“民政通”等告知所在地县级民政部门,次月起停发。
(四) 补贴核销。中度以上失能老年人进行养老服务消费时可通过电子消费券抵扣相应金额。服务机构(企业)向中度以上失能老年人提供服务,应按要求在“民政通”上传服务情况、消费金额、收费单据、核销凭证等材料,抵扣相应金额消费券自动转到服务机构(企业),实现老年人消费补贴核销。
(五) 补贴结算。县级民政部门原则上应于次月10个工作日内,对上一个月养老服务消费券核销情况进行审核;县级财政部门应于5个工作日内完成复审;县级民政部门收到复审结果后,应于3个工作日内向养老机构、居家社区养老服务机构、老年人能力评估机构结算经核定后的上一个月电子消费券抵扣费用。
(六) 政策衔接。正在享受特困人员供养救助待遇、经济困难失能老年人集中照护服务补助、居家和社区基本养老服务提升行动项目补贴的老年人不纳入本次补贴对象范围。青海省政府购买养老服务政策和中度以上失能老年人消费券补贴政策可自由选择,但不能叠加享受。正在享受长期护理保险待遇的,扣除已享受长期护理保险待遇后,个人自付部分按比例抵扣,不超过每月最高限额。各地可引导、支持有意愿有能力的公益组织、慈善力量等积极参与补贴项目,为老年人提供补充支持。
(七) 资金安排。消费补贴资金中央财政承担95%,省级财政承担5%。
三、服务开展
按照自愿参与、事前确定的原则,以县域为单位,选择具备中度以上失能老年人服务能力的机构(企业),提供相应服务。
(一) 机构确定。参与提供服务的机构(企业)应事先向县级民政部门申报,提供具备服务供给能力的相关佐证材料、服务清单及收费标准等。经县级民政部门审核、公示后,公布参与活动机构名单,按规定赋予“民政通”权限。
(二) 服务实施。中度以上失能老年人或代办人,通过“民政通”下单服务;服务机构(企业)接单提供服务,使用“民政通”记录服务内容、上传凭证材料、核销消费券等。居家社区服务必须见到老年人本人,方可开展服务。
(三) 机构更新。2026年1月20日前,以县(市、区)为单位公布纳入养老服务消费补贴电子消费券服务的机构(企业)名单;定期动态更新,公布新增、退出服务机构(企业)名单。
(四) 评估培训。各地应健全老年人能力评估培训体系,建立能力评估师资库,组织开展评估培训,考核合格方可利用“民政通”开展服务。
四、机构要求
(一) 养老机构。应依法办理登记并在民政部门备案,且具有收住中度以上失能老年人的服务能力;承诺严格执行法律法规及《养老机构服务安全基本规范》(GB38600—2019)等强制性标准要求。
(二) 提供社区服务的社区养老服务机构(喘息服务、日间托养)。应依法办理登记,经营范围或业务范围应包括养老服务,且具有为中度以上失能老年人提供相应服务的能力(是指具备足够的护理型床位,采取与医疗卫生机构签约合作等方式提供医养结合服务)。
(三) 提供居家上门的养老服务机构(含具有相应服务能力的家政企业等)。应依法办理登记,经营范围或业务范围应包括养老服务,且具有为中度以上失能老年人提供相应服务的能力(是指提供居家上门的服务人员具备与服务相适应的职业资格证书、技能等级证书或养老护理员培训证书等)。
(四) 老年人能力评估机构。依法办理注册登记的企事业单位或社会组织,应符合《老年人能力评估规范》(GB/T42195—2022)关于评估主体的有关要求,且不能参与提供由本项目补贴的养老服务。
近一年内被纳入失信联合惩戒对象名单的养老机构、社区养老服务机构、第三方专业评估机构不得纳入电子消费券适用机构范围。
五、健全监管
按照“充分授权、事后追溯”原则,对补贴资金、养老服务进行合理监管。
(一) 自主管理。参与服务的机构(企业)应签署诚信承诺书(见附件2),明确服务内容和收费标准。电子消费券适用于自愿参加、信誉良好的养老机构、社区养老服务机构、第三方专业评估机构。
(二) 核验监管。各地应合理推进服务过程管理,加强“民政通”评估结果、消费券核销等审核,及时处置预警信息,按要求做好资金监管、评估监管和服务监管等。可统筹资金委托第三方机构开展核验等,促进服务机构(企业)自主管理。
(三) 资金监管。各地按时限结算消费券后,可采取第三方核验、审计等方式,保障财政资金安全,规范养老服务市场。对存在虚假交易、骗取套取补贴资金、挤占挪用补贴资金的行为,要及时收回补贴资金,依法纳入失信联合惩戒对象,并依法严肃追究相关人员责任,对涉嫌犯罪的要依法移送司法机关。
(四) 评估监管。各地要建立健全评估机构动态管理机制,事前严格遴选、事后加强抽查,县级民政部门要对本地区老年人能力评估结果按不低于1%的比例进行实地核查。对评估行为不规范、弄虚作假的机构,应解除委托关系并追究责任,涉嫌犯罪的及时移送司法机关。
(五) 服务监管。各地民政部门应通过线上线下核查等方式,加强对养老服务质量的抽查检查,防范出现虚假服务、以次充好等行为。及时开展核查核验,发现“先涨价后抵扣”、虚假服务骗补套补、服务满意度不高被投诉举报频次高等问题,要及时取消相关服务机构参加项目资格,并追缴违规资金,对涉嫌犯罪的要依法移送司法机关。要畅通投诉举报渠道,向社会公开服务质量投诉举报电话。
六、工作要求
(一) 加强组织领导。各地需建立工作机制,强化部门协同,统筹政府、社会、市场和家庭等各种力量,合力推进养老服务消费补贴落地见效。各地民政部门要精心组织、周密部署,快速行动,做好本地区服务机构遴选、培育扶持,指导支持社区养老服务机构为居家失能老年人提供专业养老服务。各地财政部门要加强资金保障,做好资金预算安排,同时配合民政部门加强对项目实施全过程和资金使用全流程的监管,确保资金专款专用、及时拨付、安全高效。
(二) 广泛开展宣传。各地要积极开展项目组织实施培训和宣传工作,制作补贴流程图、政策明白卡等,充分发挥主流媒体作用,利用新媒体传播优势,深入社区、养老服务机构等一线宣传项目,指导村(社区)协助开展能力评估和链接服务供应商,共享现有老年人能力评估数据等信息,及时发现符合条件的对象。积极发挥“养老+物业”、“养老+家政”等模式作用,多渠道优化服务供给,全方位普及和推介消费补贴政策,提高群众知晓度和社会影响力。
(三) 强化过程管理。各地民政部门要组建补贴项目专项工作队伍,结合实际细化工作措施,做好政策解读,完善监管流程,严格补贴资金审核发放。各地要及时梳理项目实施过程提炼出的典型经验做法及存在的问题困难,探索创新监管路径,及时上报省级民政部门,视情况在全省范围借鉴推广。市(州)民政部门要会同财政部门定期对本地区项目实施效果、资金使用情况等开展自评自查,按季度及时上报项目实施情况。
各地民政部门提前做好服务机构招募:有意愿参加此次养老服务消费补贴项目且符合相关要求的机构可以拨打服务所在地区民政局养老服务科咨询电话(详见附件3),并配合提供资质信息、服务内容、收费标准等证明材料。

青海省民政厅
青海省财政厅
2026年1月14日
原标题:《事关养老服务消费补贴!青海两部门发布通知》